青海省人民政府办公厅关于印发青海省市场主体住所(经营场所)登记管理办法的通知
索 引 号 :发文字号 :
发布机构 :公文时效 :
主题分类 :发布日期 :
青海省人民政府办公厅
关于印发青海省市场主体住所(经营场所)
登记管理办法的通知
青政办〔2022〕85号
各市、自治州人民政府,省政府各委、办、厅、局:
《青海省市场主体住所(经营场所)登记管理办法》已经省政府第117次常务会议审议通过,现印发给你们,请结合实际认真抓好落实。
青海省人民政府办公厅
2022年10月1日
(此件公开发布)
青海省市场主体住所(经营场所)
登记管理办法
第一条??为规范我省市场主体住所(经营场所)登记管理活动,持续优化营商环境,提升市场主体登记便利度,激发社会投资和市场活力,根据《中华人民共和国民法典》《中华人民共和国公司法》《中华人民共和国市场主体登记管理条例》《中华人民共和国市场主体登记管理条例实施细则》和《国务院办公厅关于深化商事制度改革进一步为企业松绑减负激发企业活力的通知》(国办发〔2020〕29号)等有关法律、法规、规章及相关规定,结合本省实际,制定本办法。
第二条??青海省行政区域内依法登记的公司、非公司企业法人及其分支机构,个人独资企业、合伙企业及其分支机构,农民专业合作社(联合社)及其分支机构,个体工商户,外国公司分支机构和法律、行政法规规定的其他市场主体的住所(经营场所)的登记和监督管理,适用本办法。
第三条??本办法所称登记机关,是指本省各级市场监督管理部门或者县级以上地方人民政府承担市场主体登记工作的部门。本办法所称住所,是公司、非公司企业法人、农民专业合作社(联合社)、个人独资企业的住所和合伙企业主要经营场所的统称,是指上述市场主体的主要办事机构所在地,其功能是公示上述市场主体的法律文件送达地址、确定司法和行政管辖地。
本办法所称经营场所,是指市场主体实际从事经营活动的场所。
第四条??市场主体住所(经营场所)的登记管理,遵循依法合规、规范统一、便捷高效、强化监管的原则。
市场主体申请登记的住所(经营场所)应当是真实、合法、有效、安全的固定场所。仅通过互联网开展电子商务经营活动的个体工商户,申请登记的经营场所可以是固定场所,也可以是电子商务平台提供的网络经营场所。
作为市场主体住所(经营场所)的固定场所,应当符合土地管理、城乡规划、自建房屋管理、建筑工程质量、房屋安全使用、房屋租赁管理、生态环境保护有关规定及管理规约。
市场主体在住所(经营场所)从事经营活动,应当遵守法律、法规、规章的规定,遵守公序良俗,不得扰乱市场经济秩序,不得损害社会公共利益和他人合法权益。
申请人不得以营业执照和登记时提交的有关住所(经营场所)相关文件作为改变房屋使用性质的凭证。
第五条??市场主体不得将违法建筑、危险建筑、超出批准使用期限的临时建筑、已纳入行政征收范围的建筑、违法用地建设项目内的房屋、未经竣工验收合格的房屋、未依法依规取得房屋安全鉴定合格证明或者竣工验收合格的自建房屋及法律、法规、规章规定禁止用于经营活动的建筑作为住所(经营场所)。市场主体对违反该条中禁止性规定的行为承担法律责任。
第六条??公司、非公司企业法人、农民专业合作社(联合社)、个人独资企业、合伙企业只能登记一个住所,但可以登记多个经营场所,其经营场所可以和住所在同一场所。
分支机构和个体工商户只能将一个固定场所登记为经营场所。在2个以上电子商务平台从事经营活动的个体工商户,需要将其从事经营活动的多个网络经营场所向登记机关申请登记。
申请住所(经营场所)登记应当向登记机关填报以下住所(经营场所)信息:
(一)市场主体名称;
(二)住所(经营场所)的详细地址;
(三)房屋权属情况;
(四)房屋用途;
(五)房屋使用方式。
住所(经营场所)为固定场所的,其地址信息应当符合国家地名管理相关规定,并按省、市(州)、县(市、区、行委)、乡(镇、街道)、村(路、社区)、门牌号等内容详细载明。
第七条??设立市场主体应当申请住所(经营场所)登记。
市场主体的住所(经营场所)发生变更时,应当按照下列情形向有关登记机关申请相应的登记:
(一)变更后的住所(经营场所)在原登记机关管辖区域的,应当向原登记机关申请住所(经营场所)变更登记;
(二)变更后的住所(经营场所)不在原登记机关管辖区域的,应当向迁入地登记机关申请迁入,向原登记机关申请迁出,向迁入地登记机关申请住所(经营场所)变更登记。
第八条??市场主体的住所(经营场所)为固定场所的,申请人应当具备并向登记机关提交下列文件:
(一)属于自有房屋的,具备不动产权属证书复印件;
(二)属于租赁房屋的,具备租赁协议(合同)及出租方的不动产权属证书复印件或者房产管理部门出具的房屋租赁备案凭证复印件;
(三)属于无偿使用他人房屋的,具备产权所有人出具的无偿使用说明文件及不动产权属证书复印件;
(四)租赁宾馆房屋的,具备租赁协议(合同)、宾馆的营业执照以及旅馆业特种行业许可证(或者公安机关备案手续)复印件;
(五)租赁各类专业市(商)场摊(铺)位的,具备租赁协议(合同)以及市场(商场)管理单位的营业执照复印件;
(六)租赁党政机关、事业单位所属非住宅房屋的,具备加盖出租方单位公章的租赁协议(合同)复印件;
(七)租赁宗教活动场所所属房屋的,具备与宗教活动场所民主管理组织签订的租赁协议(合同)以及县级以上民族宗教事务管理部门出具的同意作为住所(经营场所)的文件。
作为住所(经营场所)的房屋未取得不动产权属证书,属于城镇房屋的,申请人应当具备并向登记机关提交购房合同、拆迁补偿安置协议、竣工验收备案表、人民法院对不动产权属的生效裁判文书等任一文件;属于工业园区、保税区等特殊功能区域内的房屋的,申请人应当具备并向登记机关提交园区管委会或者其所属部门出具的载明房屋地址、权属主体以及同意作为住所(经营场所)的文件。
第九条??市场主体的住所(经营场所)为自建房屋的,应当提交本办法第八条第(一)(二)(三)项规定的相关文件办理住所(经营场所)登记。
自建房屋未取得不动产权属证书的,申请人应当提交产权所有人提供的建房审批、设计施工、竣工验收等相关文件;产权所有人不能提供自建房屋建房审批、设计施工、竣工验收等相关文件的,申请人应当提交产权所有人提供的房屋安全鉴定合格证明。
第十条??涉及市场主体登记前置审批事项的市场主体取得前置许可批准文件或者许可证书的,凭批准文件或者许可证书上记载的住所(经营场所)信息直接申请登记,无需提交本办法第八条规定的住所(经营场所)相关文件或者第十三条规定的《青海省市场主体住所(经营场所)自主申报承诺书》。
第十一条??符合《中华人民共和国民法典》第二百七十九条规定的城镇住宅允许登记为市场主体的住所(经营场所),但住宅不得作为市场主体从事动物饲养、销售、诊疗、屠宰、无害化处理,危险化学品或者烟花爆竹生产、仓储、经营,报废机动车回收、拆解,危险废物经营、医疗器械经营、互联网上网服务、旅游业务、娱乐活动,产生噪音、油烟、异味、废气污染的餐饮服务以及工农业生产等涉及国家安全、公共安全、存在严重安全隐患、污染环境、危及人身健康、生命财产安全、影响业主正常生活秩序等经营活动的经营场所。
申请将城镇住宅登记为市场主体的经营场所的,除应向登记机关提交本办法第八条规定的住所(经营场所)相关文件外,申请人还应当提交其自行征求有利害关系的业主(本栋建筑物内的其他业主)一致同意的相关材料。同时,申请人应当对遵守相关法律规定和公序良俗,以及若存在污染、扰民等情形主动消除不良影响并申请办理住所(经营场所)变更登记的承诺。
第十二条??个体工商户申请将网络经营场所登记为经营场所的,应当向登记机关提交电子商务平台出具的网络经营场所使用证明。
第十三条??住所(经营场所)不属于自建房屋、不涉及市场主体登记前置审批事项、已取得不动产权属证书、登记机关与不动产管理部门通过信息共享方式在线核验房屋信息一致,且符合下列条件之一的市场主体,其住所(经营场所)登记实行自主申报承诺制:
(一)作为住所(经营场所)的房屋用途为非住宅的;
(二)仅将城镇住宅作为住所而不作为经营场所的。
申请人可以提交《青海省市场主体住所(经营场所)自主申报承诺书》(式样详见本办法附件1)或者本办法第八条规定的住所(经营场所)有关文件办理住所(经营场所)登记。
申请人提交《青海省市场主体住所(经营场所)自主申报承诺书》的,应当对房屋权属关系、使用方式、房屋用途作出符合事实的承诺,并对所申报住所(经营场所)的真实性、合法性、有效性和安全性作出承诺,承担因虚假承诺等所造成的一切法律责任。登记机关在营业执照上住所(经营场所)后标注“自主申报”字样。
第十四条??同一固定场所可以登记为多个市场主体的住所(经营场所),法律、法规、规章有禁止性规定的除外。
第十五条??公司、非公司企业法人、农民专业合作社(联合社)、个人独资企业、合伙企业的经营场所与住所不在同一地址,但在同一县级登记机关或者同一特殊功能区域登记机关管辖区域内的,允许“一照多址”,免予分支机构登记。
上述市场主体应当向登记机关申请经营场所初始(或者增设、变更、撤销)登记,并按照本办法有关规定提交经营场所相关文件,登记机关在营业执照上住所信息后标注“一照多址”字样。经营场所初始、增设、变更、撤销登记的具体规范详见本办法附件2。
存在下列情形之一的,上述市场主体应当向经营场所所在地有登记管辖权的登记机关申请分支机构登记:
(一)经营场所与住所在不同登记机关管辖区域的;
(二)经营范围中有许可项目的;
(三)法律、法规、规章规定必须办理分支机构登记的;
(四)公司、非公司企业法人、农民专业合作社(联合社)、个人独资企业、合伙企业决定申请登记分支机构的。
快递末端网点等国家有专项规定的除外。
第十六条??登记机关依法对申请人提交的申请材料进行形式审查,申请人对提交住所(经营场所)材料的真实性、合法性和有效性负责。产权所有人对作为住所(经营场所)的房屋的安全性负责。
第十七条??省级市场监督管理、自然资源、住房和城乡建设、公安、民政等部门应当通过信息化等方式加强与房屋有关的市场主体登记、不动产登记、购房合同、房屋征收、违法建筑、户籍、门牌证等信息共享,探索建立住所(经营场所)“标准地址库”,持续完善住所(经营场所)信息在线核验。
登记机关应当将市场主体申请登记的住所(经营场所)信息和住所(经营场所)自主申报承诺信息在国家企业信用信息公示系统(青海)公示。
第十八条??登记机关应当加强市场主体住所(经营场所)的监管,对下列情形依法予以处理:
(一)通过登记的住所(经营场所)无法联系的;
(二)提供虚假材料或者作出虚假承诺骗取住所(经营场所)登记的;
(三)不依法申请市场主体住所(经营场所)变更登记的;
(四)其他依法应当由登记机关查处的违法行为。
申请人因提供虚假材料或者作出虚假承诺骗取住所(经营场所)登记被市场监督管理部门查处的,依据《中华人民共和国市场主体登记管理条例》《中华人民共和国市场主体登记管理条例实施细则》的相关规定处理。
第十九条??其他相关政府部门应当在职责范围内加强对市场主体住所(经营场所)的监督管理。对应当具备特定条件的住所(经营场所),或者利用非法建筑、擅自改变房屋用途等从事经营活动的,由自然资源、住房城乡建设、公安、国家安全、应急管理、生态环境、卫生健康、文化旅游、体育、科技、城市综合执法、消防等相关部门根据各自职责依法监管。
有关部门应当将市场主体住所(经营场所)存在违法行为的查处结果通报登记机关,请求协助处理的,登记机关应当在职责范围内依法协助处理。
第二十条??外国企业常驻代表机构的驻在场所的登记管理适用本办法。
第二十一条??本办法自2022年11月30日起施行。
附件:1.青海省市场主体住所(经营场所)自主申报承诺书式样及填写说明
??????2.青海省市场主体经营场所初始、增设、变更、撤销登记文书式样及提交材料规范
附件1
青海省市场主体住所(经营场所)自主申报
承诺书式样及填写说明
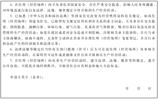
一、《青海省市场主体住所(经营场所)自主申报承诺书》(式样)


二、《青海省市场主体住所(经营场所)自主申报承诺书》填写说明
(一)住所(经营场所)信息填写说明。
1.公司、非公司企业法人、农民专业合作社(联合社)、合伙企业、个人独资企业应当在住所前的□内打√,经营场所与住所在同一地址的,同时在经营场所前的□内打√;各类分支机构和个体工商户在经营场所前的□内打√;房屋用途为住宅的,仅在住所前的□内打√。
2.住所(经营场所)的详细地址、房屋权属信息及房屋用途应当按照不动产权证书(或者房屋所有权证)等载明的“坐落”“权利人”“用途”信息填写;房屋使用方式根据实际情况在相应方式前的□内打√。
(二)申请人签字(盖章)填写说明。
1.设立登记时,有限责任公司由全体股东签字或者盖章,股份有限公司由全体董事会成员签字,非公司企业法人由出资人(主管部门)盖章,农民专业合作社(联合社)由全体成员签字或者盖章,合伙企业由全体合伙人签字或者盖章,个人独资企业由投资人签字,各类分支机构由其隶属市场主体的法定代表人(执行事务合伙人、投资人)签字并加盖隶属市场主体公章,个体工商户由经营者签字。
2.变更登记时,公司、非公司企业法人、农民专业合作社(联合社)由法定代表人签字并加盖公章,合伙企业由执行事务合伙人签字或者盖章(执行事务合伙人是法人或者其他组织的,由其委派的代表签字)并加盖合伙企业公章,个人独资企业由投资人签字并加盖公章,各类分支机构由其隶属市场主体的法定代表人(执行事务合伙人、投资人)签字并加盖隶属市场主体公章,个体工商户由经营者签字。
(三)其他说明。
申请人提交的《青海省市场主体住所(经营场所)自主申报承诺书》应当使用A4型纸。以本表打印生成的,使用黑色墨水钢笔或者签字笔签署;手工填写的,使用黑色墨水钢笔或者签字笔填写、签署;青海省企业登记全程电子化平台自动生成的,有权签字人应当进行电子签名,需要盖章的,相关市场主体使用电子营业执照进行签章。
附件2
青海省市场主体经营场所初始、增设、变更、撤销
登记文书式样及提交材料规范
一、《青海省市场主体经营场所初始/增设/变更/撤销/登记申请书》(式样)


二、《青海省市场主体经营场所初始/增设/变更/撤销登记申请书》填写说明
1.经营场所初始、增设、变更、撤销登记仅适用于公司、非公司企业法人、农民专业合作社(联合社)、合伙企业、个人独资企业(以上均不含分支机构,下同),申请人应当在对应的市场主体类型前的□中打√。
2.公司、非公司企业法人、农民专业合作社(联合社)、合伙企业、个人独资企业在设立登记时,若经营场所和住所不在同一地址但在同一县级市场监督管理部门或者同一特殊功能区市场监督管理部门管辖区域内的,需提交此申请表(勾选初始经营场所,可同时登记多个初始经营场所)和经营场所使用相关文件。
3.公司、非公司企业法人、农民专业合作社(联合社)、合伙企业、个人独资企业在设立登记后需要增设经营场所的,应当在增设经营场所前的□中打√,填写增设的经营场所详细地址,提交此申请表和经营场所使用相关文件;公司、非公司企业法人、农民专业合作社(联合社)、合伙企业、个人独资企业在设立登记后需要变更经营场所的,应当在变更经营场所前的□中打√,填写变更后的经营场所详细地址,提交此申请表和经营场所使用相关文件;公司、非公司企业法人、农民专业合作社(联合社)、合伙企业、个人独资企业在设立登记后需要撤销经营场所的,应当在撤销经营场所前的□中打√,填写原经营场所详细地址,提交此申请表。
4.经营期限(合伙期限)按市场主体实际情况填写;经营范围是指公司、非公司企业法人、农民专业合作社(联合社)、合伙企业、个人独资企业在该经营场所从事的经营活动的具体项目,可以超出其登记的经营范围(仅限一般经营项目)。
5.公司、非公司企业法人、农民专业合作社(联合社)由法定代表人签字,合伙企业由执行事务合伙人(执行事务合伙人是法人或者其他组织的,由其委派的代表签字)签字或者盖章,个人独资企业由投资人签字;申请经营场所增设、变更、撤销登记时,还需市场主体盖章。
6.申请人提交的申请书应当使用A4型纸。以本表打印生成的,使用黑色钢笔或者签字笔签署;手工填写的,使用黑色钢笔或者签字笔填写、签署;青海省企业登记全程电子化平台自动生成的,有权签字人应当进行电子签名,需要盖章的,相关市场主体使用电子营业执照进行签章。
三、青海省市场主体经营场所初始、增设、变更、撤销登记申请提交材料规范
1.《青海省市场主体经营场所初始/增设/变更/撤销登记申请书》。
2.符合《青海省市场主体住所(经营场所)登记管理办法》规定的经营场所使用相关文件或者《青海省市场主体住所(经营场所)自主申报承诺书》(撤销登记时不需要提交)。
3.营业执照正、副本原件(经营场所全部撤销登记时提交,登记机关根据申请在新的营业执照上删除“一照多址”标注)。
注:通过青海省企业登记全程电子化平台提交经营场所初始、增设、变更、撤销登记申请的,第1项材料由平台自动生成,第2项材料由平台自动生成或者申请人以图片形式上传。